發布時間:2024-06-21 瀏覽量:0

一則來自NewScientist的報道,研究人員開發出一種方法,可以將皮膚細胞“年輕”30歲,從成熟細胞中制造干細胞,未來可用于針對皮膚相關的疾病。

英國劍橋的科學家們發明了一種技術,利用山中因子使皮膚細胞恢復活力的同時又不失去它們以前的功能。研究人員收集了三名平均年齡在50歲左右的供體皮膚細胞樣本,然后將這些細胞暴露在山中因子中13天,以部分地延緩細胞衰老。然后去除山中因子,讓細胞生長。

研究人員發現,部分重編程細胞的表觀遺傳時鐘和轉錄組譜與年輕人的皮膚細胞譜相匹配。恢復活力的細胞也像年輕的細胞一樣發揮作用,比那些沒有經歷重編程的細胞產生更多的膠原蛋白。
研究人員還發現,重新編程的細胞比未編程的細胞更快促進傷口愈合。這項研究是細胞抗衰老療法領域的一個突破。
細胞療法與提升年輕態
PART 01
眾多研究表明了細胞療法在提升年輕態方面具有巨大潛力。有研究證明從老年小鼠中分離的上皮祖細胞(已衰老)在與間充質干細胞或間充質干細胞囊泡共培養后,可使導致衰老化的上皮祖細胞恢復活力[3]。

圖 | 引用自文獻3
這一研究證明了間充質干細胞抗衰老機制的2條理論路徑均可行。無論是直接注射干細胞還是選擇細胞衍生物均可取得正面效應。
有臨床研究表明,在44歲中年患者急性重度胰腺炎早期的標準治療中納入間充質干細胞,可以有針對性地、相對快速地干預異常穩態過程、抑制毒性現象、恢復免疫應答和改善微循環[4]。
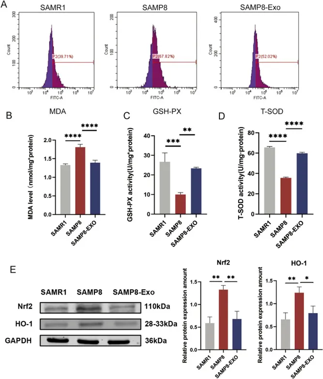
也有研究表明,天然的間充質干細胞外泌體(MSC-Exos )在體外小膠質細胞培養系BV2中均具有神經保護作用,并在具有加速衰老表型的衰老SAMP8小鼠的大腦中表現出抗凋亡和抗氧化作用[5]。

圖 |MSC-Exos 減弱了衰老小鼠大腦中氧化應激的增加
我國政策:發展抗衰老產業
PART 02
細胞療法提升年輕態的發展歷程可追溯至20世紀初,1931年,瑞士醫生保羅-尼漢斯首次將山羊胚胎細胞提取并注射入人體,成功挽救了患者的生命 。隨后,德國學者西格弗里·布洛克進一步研究并發展了細胞療法針劑,確保了細胞的活性與純凈性。2010年,德國的活細胞療法引進中國。
近日,國家藥監局評審中心(CDE)在《中國食品藥品監管》上最新發文,探索我國先進治療藥品的范圍和分類。細胞和基因治療產品有望劃入先進治療藥品行列!  

根據Citeline數據庫統計,截至2024年4月,全球共有100余種基因、細胞與RNA 產品獲得批準上市,超過3700余種產品(其中包括約55% 的基因治療產品,53% 的細胞治療產品)處于臨床前或臨床(約占30%)開發階段。
雖然我國先進治療產業起步較晚,但目前已發展成為全球細胞療法研發熱度最高的地區。根據ClinicalTrials.gov 網站不完全統計數據,我國細胞治療臨床試驗數量及申報產品數量位居全球第二位,僅次于美國。
2024年1月15日,國務院辦公廳印發首個以“銀發經濟”命名的政策文件《關于發展銀發經濟增進老年人福祉的意見》首次提出發展抗衰老產業的方向。

其中“聚焦多樣化需求,培育潛力產業”下的第十七條強調:發展抗衰老產業。深化皮膚衰老機理、人體老化模型、人體毛發健康等研究,加強基因技術、再生醫學、激光射頻等在抗衰老領域的研發應用。推動基因檢測、分子診斷等生物技術與延緩老年病深度融合,開發老年病早期篩查產品和服務。推進化妝品原料研發、配方和生產工藝設計開發。
《老年醫學與保健》雜志上發布的《中國衰老與抗衰老專家共識(2019年)》[8],成體干細胞的衰老乃至耗竭是組織器官衰老和老年性疾病的重要誘因。


未來展望
PART 03
干細胞是人體的各組織器官的祖細胞,是人體再生修復能力的關鍵,雖然人類利用干細胞在對抗衰老保持年輕態方向仍需要進一步開展更大規模的研究,但是現階段取得的一些向好的結果,讓我們有理由相信人類放慢衰老的步伐將會有機會得以實現。我們也期待著干細胞在對抗衰老及衰老伴隨的功能障礙領域將發揮更大的作用帶來更多的驚喜
【注】文章內容旨在科普細胞知識,進行學術交流分享,了解行業前沿發展動態,不構成任何應用建議。


