發布時間:2023-10-27 瀏覽量:0

Freidenstein于1976年首次發現了間充質干細胞-骨髓MSC[1],揭示骨髓MSC具有分化成多種組織細胞的潛能,支持造血、促進免疫調控和自我復制等功效。1991年,MSC的概念首次被提出,并獲得“間充質干細胞之父”的美稱[2]。此后,MSC相關研究進入高速發展階段。
間充質干細胞(MSCs)是具有自我更新、多向分化、旁分泌和免疫調節作用的多能細胞。由于這些特性,MSCs具有很大的臨床應用前景,特別是在損傷組織的再生、功能重建和細胞臨床應用方面。Pardis 2019年在Stem Cell Investigation上詳細描述了MSC臨床實驗涉及的疾病類型。MSC臨床應用研究的主要適應癥是自身免疫疾病、心血管疾病和神經退行性疾病(圖1)。

△圖1 MSC臨床實驗涉及的疾病類型
干細胞目前在細胞替代治療、系統重建、組織工程、以及基因治療等領域都有極其廣大的應用,但與此同時目前主流干細胞培養制備的短板卻日益凸顯。
當前干細胞主要的培養方法是2D培養,相當于僅僅在一個平面上支持干細胞生長,相當于住在平房里,增殖效率和空間利用率都很低,已經無法滿足臨床對干細胞日益增長的大劑量需求。干細胞也要與時俱進,需要住進高樓大廈。
3D細胞培養技術很多,但總結起來主要可分為3類:
1.水凝膠
水凝膠通常是由可溶脹但不溶于水的交聯親水聚合物組成的水溶脹的聚合網,按照來源,水凝膠可以分為(1)天然水凝膠,如瓊脂糖、海藻酸鹽、殼聚糖、膠原、明膠、透明質酸等。
(2)合成水凝膠,如由聚氧化乙烯、聚乙二醇(PEG)、聚乙稀醇、聚丙稀酰胺、N-異丙基丙稀酰胺(PNIPAM)等構成。
(3)雜合水凝膠:結合合成和天然聚合物的特征制備的復合水凝膠,即雜合水凝膠。
2.細胞聚集體
基于細胞聚集的方法,懸浮液中的單個細胞會自發的、初步聚集形成松散粘附的細胞球體,然后隨著時間延長,進一步形成緊密的細胞聚集體。由此形成的球體大小和組分取決于起始細胞數量、孵育時間和細胞增殖率等因素。主要的培養基技術見下圖,目前尚未用于大規模生產。

△圖2 細胞球形成方案[4](a)離心法;(b)低吸附涂層;(c)懸滴法;(d)生物反應器培養;(e)轉瓶培養(f)微流控法;(g)芯片法。
3.微載體
微載體可提供一種物理支撐,細胞在微載體表面或進入微載體空隙生長,構成三維的細胞&載體復合物,使其在三維立體空間生長、增殖和遷移。用于干細胞培養的微載體主要為球狀微載體,目前微載體材質主要為生物相容性好、可加工、穩定性高和無細胞毒性的膠原蛋白、明膠、葡聚糖、交聯纖維等,其粒徑一般為100-300 μm,有利于細胞的粘附,其密度大約在1.02至1.10范圍內,即易于懸浮,又可自然沉降,有助于細胞的懸浮培養和收獲。
借助生物反應器的微載體3D培養是目前比較適合用于大規模生產的細胞制備技術,其對生產場地的要求比傳統的2D低,且占用場地面積大幅降低,并能不同程度的節省設備、人力及檢測成本,批產量提高,能更好的滿足臨床需求。

△圖3 MSC 3D培養模式圖[5]
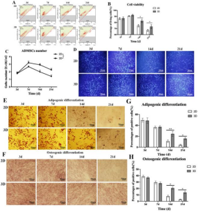
2020年Yin Q等比較了三維和二維培養后的脂肪間充質干細胞的變化。發現ADMSCs(脂肪來源的間充質干細胞)在3D環境中的細胞形態、增殖、分化能力和能量代謝情況得到改善。3D培養間充質干細胞可以提高細胞產量,促進分化,維持干性,為MSC在工業大規模擴增提供有前景的策略,具有一定的潛力(圖4,圖5)[6]。

△圖4 2D和3D培養條件下的ADMSCs形態

△圖5不同時間點ADMSCs在二維和三維培養中
的細胞活率和分化能力比較
干細胞3D微載體規?;a技術是下一代干細胞培養方法發展方向,其細胞產能和細胞性能均優于單層培養的細胞,必將能給干細胞產業插上發展的翅膀,帶給明天更多的可能性和希望。
【注】文章所分享內容、案例僅供分享交流,不構成任何應用建議。


